首頁 > 最新動態最新動態
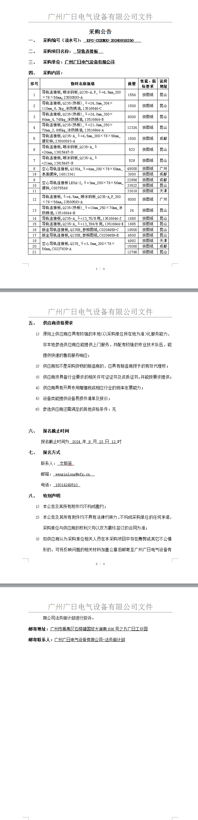
導軌連接板采購
發布時間: 2024-09-20       發布人:

地址:廣州市番禺區石樓鎮國貿大道南636號之五

電話:020-84654222  傳真:020-84654898  郵編:511447

網址:www.fs-robot.cn